虎娘日报:德杯发布八强赛递补规则Pyosik谈来海外的感受


今年转会最让人佩服的就是冠军打野Pyosik,作为刚刚夺冠的额他,在转会期选择了去远渡重洋的LCS赛区。而最近Pyosik也已经和TL其他的队友交流互动了起来,最近采访他,他也表示了自己来到TL的目标。

最后也表示明年会一直努力,好好收尾~

首先对于下赛季要警惕的队伍,Canna表示,最好奇的队伍是HLE和NS,但现在都是未知,局势很有趣。然后对于证明,他说道:首先职业生涯很重要,虽然我打得好这点也很重要,最开始没能去世界赛,然后去了4强,现在又落选世界赛,对我的评价参差不齐。想到我之后的职业生涯,现在的选手都很厉害,对我来说也是机会,所以这次机会我要表现好,才能决定自己之后的职业生涯。




期待下个赛季DK的发挥~


首先就是来到LCS赛区的感受,他说道:这是我第一次前往海外赛区效力,对于离开韩国在赛区打比赛的感受,我感觉就像一切都重新开始了。然后对于LCS赛区,他说道:2020年全球总决赛中,TSM作为一号种子参赛但最终战绩只是0-6;从今年各地区战队的阵容来看,似乎比现有的LCS队伍要强大不少。如果我们能进入S赛的正赛阶段,我们希望提高联赛的水平,作为一支具有竞争力的战队,提高LCS的实力和实践环境。


而这次夺冠,他就表示,我们没有那么紧张才打的十分精彩~

最近采访BeryL的时候,他就说道了这个问题,他说道:LCK所有选手就好像在学校前面的运动场打比赛的感觉,都是自己的主场,虽然根据状态可能会有所不同,但我认为LCK是能够发挥出自己实力的舞台。但是全球总决赛或MSI,去其他场馆时,有很多观众,说实话我认为游戏实力很重要,但调节状态以及是否适应那个舞台、是否适应那个城市,而且观众特别多,因观众会带来多大的紧张感,这些会决定比赛的胜负。
听得出Pyosik也想用实力证明自己~
昨日TES因为选手原因,官宣了退出德玛西亚杯比赛,然后官方表示将让BLG补上,为此有些观众产生了些许异议,官方也给出了回应~
随着疫情不断地开放,我们身边病例可能越来越多,而对于赛场上的选手也一样,无论是比赛还是签约都会受到影响。最近作为新人上路Rich,他也发文说了近况,并且也表示已经和LPL签约,只是因为新冠导致延迟了。
Rich发文说道:大家好,久违地跟大家打招呼。赛季结束后,为了整理心情,较迟才来跟大家传达我的消息,对不起。昨天,我和LPL队伍签约了,本来想快点签约的,但是确诊新冠之后居家隔离了,所以就迟了一些。新冠真的好疼。休息的过程中还出现了腰椎间盘突出的症状,我去做了MRI检查,幸好腰椎没有出大问题。我已经结束出国准备,明天就要出国了。
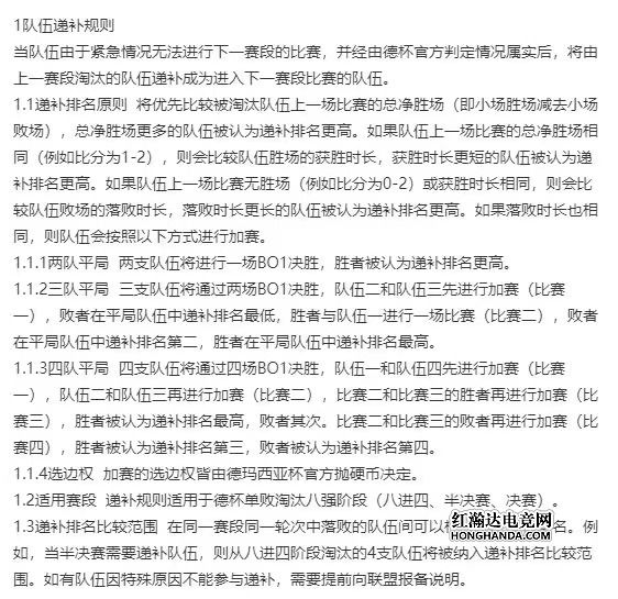
亲爱的召唤师,受疫情影响,2022德玛西亚杯经历了诸多困难和调整,十分感谢召唤师们的理解和支持,也感谢各俱乐部的积极配合。为了保障后续比赛的顺利进行,联盟与相关俱乐部沟通后决定,从德杯单败淘汰八强阶段起,将采用以下递补规则。
LOL新鲜事,简单报,虎娘带你来回顾一下今天在撸圈都有哪些有热点新闻发生吧~
随着英雄联盟的不断火热,每年的比赛也变得越来越激烈,像过去SKT那种连冠的概率也越来越小,每个赛季总会跳出一些强队。而对于这些每年跳出来的强队,有的不仅仅是实力,肯定也有相对的运气,俗话说天时地利人和。
DK已经官宣了下个赛季的新阵容,也让大家看到DK做出的准备,先是收了刚刚夺冠状态大好的Deft,然后又召来了之前的上路霸主Canna。这两人也是补足了这赛季DK的短板,最近也采访了Canna。
更多精彩电竞资讯,请持续关注红瀚达电竞网 (https://www.honghanda.com/)- 2026-01-31 Homme道出离开LPL原因虎娘日报:官方公布LPL全明星节目单
- 2026-01-30 虎娘日报:官方公布沉溺暗影皮肤原画KT官宣Ghost以辅助位加入
- 2026-01-30 虎娘日报:官方公布2025冰雪节皮肤原画Doinb确认不打LPL
- 2026-01-29 虎娘日报:云顶全球总决赛即将开启Score直言会花时间研究T1
- 2026-01-29 虎娘日报:2025青蛙雨衣新皮肤原画公布Homme道出LPL改变路线
- 2026-01-29 Tabe深夜发文感慨落泪虎娘日报:拉克丝熊猫娃娃登上嘉人
- 2026-01-29 2025联盟嘉年华来袭!看英雄联盟带你玩转成都
- 2026-01-28 TES轻取G2晋级四强虎娘日报:2025联盟嘉年华冠军纪念展上线
- 2026-01-28 GEN轻取HLE晋级四强虎娘日报:机神皮肤局内建模图曝出
- 2026-01-28 虎娘日报:云顶开发者日志总结公布KT零封碾压CFO晋级四强
- 人民电竞批评Uzi惹众怒 重压之下发文道歉
- 英雄联盟:2019排位赛规则及常见问题一览!
- LOL大司马怎么不直播了?马老师停播是什么原因
- LOL天使&莫甘娜重做,新版模型技能特效欣赏,台词也是亮点!
- LOL英雄联盟手游什么时候上线?LOL英雄联盟手机版上线时间介绍
- DYU天灰灰直播控诉:被战队卡三年合同导致职业梦破碎
- IG粉头爆料ning比赛状态不佳是演的 只因与TheShy和JKL有矛盾
- 英雄联盟S10新赛季排位赛规则详解
- 英雄联盟2019全球总决赛于8月30日开始售票 购票方式及门票价格一览
- LOL:TheShy剑魔表情包出炉,你们五个已经被我包围了
- LOL:大魔王Faker键位设置曝光 细节决定成败
- LOL:S9赛季五大赛区季后赛规则一览!常规赛排名很重要
- LOL无限火力即将回归 测试服现已开放无限乱斗模式 派克琴女削弱
- S9小组赛RNG战胜FNC:欧成打UZI就是天然怕 狼行发挥让人惊喜
- LOL无限火力再现“喷火流”蛤蟆,喷火流塔姆玩法技巧!